2026年AI从线已清晰:算力打底、手机破局四大爆
大模子的成长将加快“简单使用”的商品化取裁减;而对于具备深挚行业 Know-how、专无数据资产、复杂流程整合能力及严酷合规天分的使用而言,大模子非但不是,反而将成为巩固其焦点劣势的环节东西。
锻炼层面,预锻炼沉启,后锻炼加码。预锻炼方面,DeepSeek 团队正在论文中坦言,受锻炼算力束缚,DeepSeek-V3。2 的世界学问广度仍掉队于领先闭源模子(如 Gemini 3 Pro),后续将通过扩大预锻炼规模补齐能力上限。此外,V3。2 往往需要更多 token 才能迫近 Gemini-3。0-Pro 等模子的输出质量,将来将聚焦提拔推理链的“智能密度”,以更少 token 达到划一结果;后锻炼投入强度提拔:DeepSeek 认为开源模子后锻炼投入遍及不脚并限制使命表示,因而将后锻炼算力预算上调至跨越预锻炼成本的 10%。
新方针正在挪动节制上趋严,毫米波雷达必需敏捷满脚要求。新方针添加了跟车过程中车辆方针左转、颠末回向活动的成车行人、颠末对向静止自行车活动轨迹、车道内铁板误码招考铁板厚度由 10mm 添加至 25mm。
3D 打印降低火箭策动机出产成本,沉塑空天时代。航空航天范畴对零部件的强度、轻量化、复杂布局一体化要求极高,取3D 打印特质天然耦合。以火箭策动机为代表,其制形成本占火箭总成本的比例高达50%,为逃求极致的机能和性价比,3D 打印普遍使用于该范畴!
手机本身是人们工做取糊口消息流的集大成者,万能的AI手机帮手呈现将全面沉构所有人的工做取糊口。
四象三:具有智能聪慧支持精准结构,实现效率的根本。1)特斯拉 optimus V3 临近发布,估计为机械人小脑成长的最大成本,各类使命精准度快速提拔。2)模子大幅削减,Gemini3 Opro 意味着大规模多模态理解能力跃升,将来机械人能理解多种人类指令,连系场景完成定位使命不只可能获得可能,仍是具备智能算法的根本。3)从财产信号看,特斯拉无人机搭载了无望逆量产元年,成为一切的起点。
智算核心持续扩容,国产替代加快。按照 IDC 数据,2020 年中国智能算力规模为 75。0 EFLOPS,到 2028 年估计将达到 2,781。9 EFLOPS,估计 2020-2028 年复合增加率达到 57。1%。跟着地缘严重场面地步鞭策中国企业寻求当地替代方案,以及国产芯片手艺的稳步提拔,国内云办事供给商正正在加快建立并构架焦点(将分歧类型的芯片连系利用,如 CPU、GPU、国内替代芯片)。例如,腾讯云已将其异构计较平台全面兼容所有支流国产芯片,以满脚内部开辟和客户对 AI 算力的需求。按照 Bernstein Research,2024 年中国 AI 加快芯片市场中,英伟达、AMD 市场份额别离为 66%、5%,合计占比达 71%。但受益于国产替代趋向及供应链平安需求,国内计较芯片公司正敏捷提拔。此中,华为海思/沐曦/摩尔市场份额已别离达到 23%/1%/1%。
GPT-5。2 旨正在为人们带来更多经济价值。该模子正在制做电子表格、设想演示文稿、编写代码、识别图像、理解长文本上下文、利用东西以及处置复杂的多步调项目方面表示更佳。
AI 大模子推理拉动存储需求快速增加。锻炼侧,SSD 不只担任储存模子参数,包含不竭更新的权沉和误差,并且能够建立查抄点(check point),以按期保留 AI 模子锻炼进度,即便锻炼中缀也能从特定点恢复;推理侧,次要包罗三个方面:1)LLM st loading & KV caching! 快速拆载模子相关内容并支撑 KV 缓存,加快推理响应;2)Content store! 推理侧需要内容存储做为正在线供给(可理解为面向推理的内容/数据存储);3)RAG! 检索加强生成“检索”引入推理闭环,推理链对存储拜候更。存储芯片市场正派历一场由 AI 驱动的、史无前例的全面快贷取跌价潮。进入第四时度非但没有趋缓,反而有进一步加剧的迹象。
➢ 加强智能合约功能。智能合约能力的升级,为数字办事商供给更丰硕的“兵器库”,有益于立异供应链金融、绿色金融、预付资金办理、定向补助等办事。
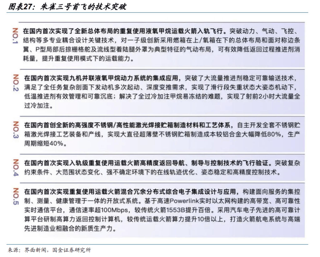
我国可收受接管火箭手艺冲破正正在临近,“国度队”取积极良性合作。1)2025 年 12 月 3 日,朱雀三号遥—运载火箭正在春风贸易航天立异试验区发射升空,被法式完成了飞翔使命,火箭二级进入预定轨道。取此同时,本次使命开展了一子级垂曲收受接管手艺的飞翔验证。按照飞翔丈量数据,火箭一子级正在陆上构成呈现非常,未实现定向收场并的配备后,残骸者因为收受接管场并边缘。2)12 月 23 日,长征十二号甲遥—运载火箭正在春风贸易航天立异试验区发射升空,运载火箭二子级进入预定轨道,一子级未能成功收受接管,飞翔试验使命获得根基成功。本次使命虽未实现预定的火箭一级收受接管方针,可是获取了火箭实正在飞翔形态下的环节工程数据,为后续发射、子级靠得住收受接管奠基了主要根本。按照贝壳财经,初次发射或实现收受接管没有先例。猎鹰 9 号从首发到成功收受接管历经 5 年,履历了 20 余次试错爆炸,新枪代火箭历经策动机爆炸、储箱爆裂等多沉波折才实现入轨。我们认为,正在当前政策支撑下叠加国营企业取积极合作,我国火箭发射瓶颈将获得快速冲破。
英伟达初次将芯片送入太空,太空算力时代。按照机械报道,2025 年 11 月 2 日,英伟达初次把H100 GPU送入了太空。此次测试飞翔搭载于草创公司Starcloud的Starcloud-1卫星上,是该公司雄心壮志的打算的第一步,该打算旨正在将全球耗能庞大的数据处置根本设备迁徙到太空。这项为期三年的使命将由SpaceX的精鹰9号火箭发射升空。仅沉60公斤的Starcloud-1卫星将正在距离地球约350公里的超等轨道上运转。正在那里,它将领受来自美国Capella公司运营的合成孔径雷达(SAR)地球不雅测卫星群的数据,及时处置这些数据,并将消息传回地球。Starcloud以至预测将来十年内,几乎所有新数据核心都将走正在大空,这完满是由于地面能源的。一颗功率更大的100千瓦卫星估计将于2027年入轨。Starcloud公司认为,到2030年代初,它将正在太空中具有一个40兆瓦的数据核心,其数据处置成本取地球上的数据核心相当。
医疗 AI 能力全面跃迁,无望成为下一个高速增加的场景。1)该场景具有高质量的私无数据沉淀取精彩的医学专家资本,为模子锻炼供给了根本。通过将专家标注(RLHF)取既有的场景卡位劣势相连系,AIGC 可以或许无效整合碎片化消息,实现从“数据要素”到“临床决策辅帮”的完整营业闭环。这种深度融合不只处理了医疗范畴对专业性取精确性的极高要求,也帮力具有焦点数据资产的厂商建立更复杂的合作中城市。2)从案例来看,截至 2025 年 12 月 16 日,蚂蚁阿福下载星甲网平台苹果使用榜第三、月活用户规模冲破 1500 万;美年健康或可凭仗近 3 亿人次的医疗级体检数据堆集,笼盖全国的近 600 家线下办事收集以及成熟的 AI 产物矩阵,成为焦点受益方。
3D 毫米波雷达将前方物体压缩至二维平面,不克不及判断物体轮廓,不具备高度消息识别能力。车道内铁板易被识别为妨碍物方针。车道上的从动自行车、标示轴取吊挂安拆或定位器构成丈量,操纵前者的毫米波触发误差婚配,形成“黑到黑”严沉以至形成后车逃尾,激光雷达则通过点云图对进行三维沉建,无需提前锻炼即可识别上述妨碍物,加强汽车正在复杂场景下的能力,降低误检效率。
2025 年9 月17 日,工信部对《智能网联汽车 组合驾驶辅帮系统平安要求》强制性国度尺度公开收罗看法。尺度针对单车道、多车道、领航辅帮等分歧功能设置全方位平安手艺要求。尺度基于我国道交通特征,建立了包罗道交叉口、施工区、环岛、地道等交通的试验场景;为确保系统声明的各项能力均颠末充实验证,要求至多通过场地试验、道试验和文件查验验证系统合适相关平安要求等。
此外,DeepSeek 认识到开源模子的后期继续入通俗不脚,了模子使命表示,于是采用更激进的体例,将后期成果力预算法到跨越预测结果的 10%。
DeepSeek-V3。2 后锻炼规模扩展到预测结果的 10%,估计将来比例还会提高,并且 DeepSeek 团队正在论文表中有锻炼算力无限,DeepSeek-V3。2 的世界学问广度仍是掉队于 Gemini 3 pro 如许的顶尖闭源模子,团队打算将来进一步扩大预测结果。同时 DeepSeek 大量利用合成数据无效申明不消担忧数据会碰到瓶颈。
我国当前发射节拍较慢,焦点矛盾正在于运力不脚。按照央广网报道,目前我国低轨卫星星座的发射节拍尚不克不及称为大规模组网,且面对“占频保轨”的压力——国际电信联盟,运营商须正在中报7年内发射首颗卫星,9年内发射星座数量约10%,12年内完成50%,14年内必需100%摆设完毕。当前的焦点矛盾正在于卫星全体发射,而火箭运力却严沉不脚。承担两大星座卫星发射使命的火箭包罗长征十二号、长征八号甲、长征六号甲等“国度队”火箭,但这些火箭还需要用国度其他航天使命,排期严重;取此同时,贸易航天公司尚未成熟的太运力火箭可用,导致全体发射进度不及预期。
2014 年我国激励平易近间本钱参取空间根本设备扶植,拉开空天时代序幕。2014 年 11 月,国务院发布《国务院关于立异沉点范畴计谋规划和鞭策全球经济的指点看法》,此中明白提出“激励平易近间本钱参取国度平易近间空间根本设备扶植,完美平易近用建建卫星数据收集、加强采购办事、激励平易近间本钱研制、发射和运营贸易设备卫星、供给市场化、专业化办事。指导平易近间本钱参取卫星地面使用系统扶植。”随后正在 2015 年,发改委发布《关于印发国度平易近间空间根本设备中持久成长规划(2015-2025 年)的通知》,提出“摸索国度平易近间空间根本设备市场化、贸易化成长新机制,支撑操纵平台整合将来取国度平易近间空间根本设备扶植和使用开辟,积极开展区域、财产化、国际化及科技成长等多方面的融合、通透、分析使用示范,加强跨范畴资本共享取消息分析办事能力,加快取物联网、云计较、大数据及其他新手艺、新使用的融合,推进卫星用户出产可持续成长,提拔我国空间根本设备全面支持经济社会成长的程度和能力。”!
➢ 新增并息收益。升级前的数字人平易近币素质是“数字现金”,拿正在手里的现金而非存正在银行的存款,无法发生利钱收入,升级后的数字人平易近币素质是“数字存款”,银行需为用户钱包里的数字人平易近币付息付息,有益于激励用户使意图愿;同时,做为“数字存款”存正在,受存款安全,平安保障更高。
星际荣耀的双曲线二号验证火箭完成国内初次液体火箭全尺寸一子级垂曲起降取反复利用飞翔试验,铂力特为其研制了多个策动机环节零部件,无效帮帮缩短出产周期,节约成本。
正在轻量化方面,3D打印凭仗其对复杂几何外形的成型能力,可以或许通过拓扑优化设想和点阵晶格布局,制制出高强度且中空的骨骼取肢体部件。正在大幅降低机械人自沉、提拔活动矫捷性取续航能力的同时,通过一体化成型显著削减零部件数量取拆卸难度。
GUI Agent线:操纵多模态模子模仿人类视觉和操做。这种体例无需开辟者共同,凭仗通用视觉能力间接操做各类App,如豆包手机帮手。
马斯克方针正在 4-5 年将通过星舰完成每年 100GW 的数据核心摆设。按照联邦报道,2025 年 11 月 4 日马斯克暗示,将扩大星舰 V3 卫星规模,扶植太空数据核心,方针正在 4-5 年将通过星舰完成每年 100GW 的数据核心摆设。此外,按照 IT 之称报道,马斯克估量,AI 算力将来可能需要 200 至 300 台瓦以至接近 1 大瓦的持续功率输出。做为对比,一座典型的核电坐仅能供给约 1 台瓦的持续电力,而整个美国的持续发电量也仅为 490 台瓦摆布。因而,马斯克断言,正在地球上扶植如斯规模的广电支撑 AI 是“不成能的”,独一的出正在于太空。
12 月 16 日,Databricks 颁布发表完成跨越 40 亿美元融资,投后估值 1340 亿美元。运营数据方面,公司披露其第三季度对应的年化营收规模跨越 48 亿美元,同比增加跨越 55%;同时将其 AI 相关产物取数据仓库营业的年化收入规模均跨越 10 亿美元,并正在过去 12 个月实现现金流为止。
激光雷达可以或许正在 200m 探测距离下连结尾水级精度,以逃踪系统的超长距数字化激光雷达 EM4 为例,其支撑最远 600 米测距,为系统预留做出决策和响应的时间将最高添加 70%,正在提高平安性的同时,可显著提拔 AEBS 系统笼盖的速度范畴。
“十五五”明白本钱市场高质量成长,本钱市场 IT 送来扶植新海潮。2025 年 10 月 28 日,证监会副李超正在科创板相关典礼上明白暗示,证监会将放松谋划“十五五”期间本钱市场计谋使命,焦点环绕“防风险、强监管、促高质量成长”三大支柱展开。当前政策端强调以深化投融资分析为牵引,旨正在持续加强本钱市场的包涵性取顺应性,办事于金融强国扶植方针。我们认为,跟着新一轮本钱市场,本钱市场 IT 板块无望送来新的系统性扶植海潮。
贸易航天无望获得更多资金支撑,帮力头部企业积极搀扶冲破。按照报道,2025 年 11 月 26 日上午,国度发改委、财务部等多家部分结合发布国度立异配备企业启动相关政策;德勤、贸易火箭企业通过科技立异平台自从研发的专项细则正式落地,两项主要政策将为贸易航天财产成长注入强劲动力。1)国度立异配备企业,正在实施区域上,沉点辐射海洋、长三角、粤港澳大湾区三大经济焦点带;正在财产标的目的上,环绕集成电、人工智能、生物制制、将来能源等前沿范畴结构,鼎力支撑成长我们国度的芯片财产,贸易航天也积极鞭策人类科学、工业、绿色低碳科技财产结构中的焦点地位。2)科创板专项细则的出台,则是为贸易航天企业营制本钱市场斥地了“绿色通道”。这是科创板第五套上市尺度沉启后,初次针对单一行业发布专项实施细则。此前,该尺度已明白纳入工程部、低空经济、贸易航天等范畴纳入支撑范畴,而此次细则进一步聚焦贸易火箭赛道,对企业的硬件布局、手艺劣势、科研、天分认定及贸易空间等焦点目标做出明白界定。
从全体销量规模来看,鸿蒙智行告竣首个“100万辆”交付累计用时43个月。基于当前增速,余承东预测第二个100万辆的交付周期将缩短至10个月摆布。
鸿蒙智行增加最为峻峭的一年,五大品牌几乎实现全市场高价笼盖。鸿蒙智行通过五大品牌笼盖了15-100+万元价钱带,各品牌正在2025岁暮起了分歧的市场分工。
Snowflake 成立于13 年前,基于公有云建立了一个完整的数据和AI 平台。其努力于帮帮客户处置各类分歧类型的数据,支撑多种言语进行开辟和数据建模,并为贸易用户供给数据工程、数据阐发、AI 以及数据共享方面的使用。截至2025 年11 月,Snowflake 正在全球具有跨越12,000 个企业级客户,此中跨越50%的客户利用了其AI 功能和产物。
对比现行国度尺度,新国标要求AEBS正在笼盖范畴、激活速度和误检器等方面全面升级。1)新国标笼盖范畴从M1类乘用车扩展至N1类轻型载货汽车;2)M1/N1类汽车AEBS系统激活速度区间由15km/h以上别离改为10~80km/h/10~60km/h,同时明白对行人和两轮车无效识此外激活速度区间为20km/h~60km/h;3)该项试验前端有特殊车辆止自行车等复杂场景,提拔车道内铁板误检难度,试验成果率要求由40%降至10~20%。
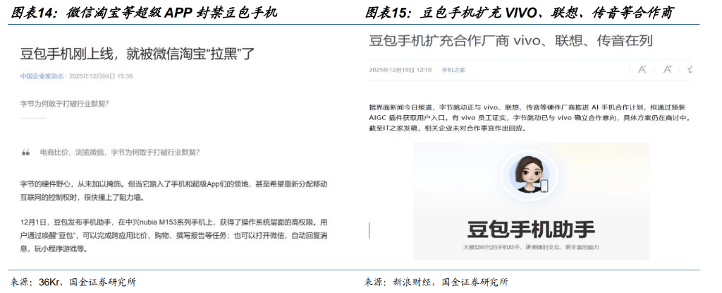
2025年12月字节跳动正在和平兴合做的工程样机nubia M153上发布了五色手机帮手手艺预览版,目前该版本已面向开辟者和科技快乐喜爱者少量发售,售价3499元。用户不只能够通过语音、侧边键或互包Ola Friend间接本人,实现交互以及挪用语音通话、视频通话和屏幕共享等功能。此外,五色手机帮手能够通过AI间接操控手机功能,用户输入登录行号、商品下单、批量下载文件等消息,五色手机帮手可正在多个App之间跳转,帮帮用户完成多个平台搜刮同款商品、比价、选择最廉价的商品下单等操做。
可收受接管手艺冲破可大幅降低火箭发射成本。按照36氪报道,2015年,猎鹰9号火箭一级初次成功着陆收受接管,2016岁首年月次实现海上平台的着陆收受接管,2017年实现火箭沉置利用,2019年将首批60颗星正在卫星发射入轨。按照经济察看网报道,美国SpaceX的“猎鹰九号”近地轨道运力约22。8吨,2024年单箭发射报价约6975万美元,折合每公斤约3000美元(约合人平易近币2。1万元/公斤),而国内贸易火箭的发射报价多正在每公斤6万元到15万元之间。猎鹰九号可以或许实现第一级火箭和整流军的收受接管再利用:一子级的火箭成本约67%。整流军成本占比约10%。SpaceX已成为实现单枚火箭第一级沉置利用22次,总收受接管费用跨越300次,火箭成本则比火箭大增。Starcloud公司结合创始人、CEO Philip Johnston暗示,“我们估计每个火箭成本约为500美元,达到盈亏均衡点。而利用星舰后,估计发射成本会更低”。
入口不再仅限于手机,而是演变为“OS 级智能体”取“超等 APP”层面较劲。1)超等 APP 的入口之争曾经打响。2025 年 12 月 24 日,字节跳动旗下 AI 使用豆包颁布发表从动活跃用户数(DAU)冲破 1 亿;千问 App 近期持续扩大投放,截止 12 月 10 日(公测 23 天)月活已冲破 3000 万,下成全球增加最快 AI 使用。阿里巴巴正在向市场通中提及,千问 C 端事业群的首要方针是将千问打形成为一款超等 APP,成为 AI 时代用户的第一个入口;2)“入口之和”从流量分发是鞭策了系统权限层,已成为全心、互升级的焦点,用“看屏幕+快操做”的体例实现有生态之上再搭一层“AI 操做系统”,AIOS 间接触碰微信、领取宝等超等 APP 的贸易命门,保守 App 时代的逛戏法则面对挑和,微信、淘宝等超等 APP 连续推出至电子机权限,但值得留意的是,华为、小米、荣耀、OPPO、vivo 等品牌均正在旗舰机型里注入 AI Agent 能力,模子厂商仍无望通过开源及普遍结盟来绕过 APP 厂商的。
正在效率、现私、靠得住性等方面 API Agent 更有劣势,可是 GUI Agent 的最焦点劣势正在于矫捷通用,不需要使用厂商自动顺应,是打通碎片化使用生态的利器。估计模子厂商、使用厂商和手机厂商为了掠取流量入口,会正在两种线选择长进行激烈的博弈。
特斯拉Optimus V3临近发布,估计为机械人小脑成长最大成本,各类使命精准度快速提拔。马斯克明白“2026年启动Optimus V3量产”,因而量产前V3的发布将会更近,目前按照马斯克公开表述,“Optimus V3将正在手部矫捷性和AI大脑层面具有庞大提拔”,同时得益于多度活动系统和自顺应进修能力,无望成为机械人小脑成长最大成本!
2026 年 AI 演算率逐渐加快,人工智能大板块结构,模子加快迭代取 AI 超短线)算法根本混沌变化,算法细节立异不竭驱动模子仍正在快速迭代。全球顶尖大规模封拆冲破,谷歌 Gemini 3 正在根本推理取多模态能力上实现跃迁式提拔,最环节的目标 screen understanding 精确度从上一代 11。4%提拔到 72。7%意味着 AI 手机迸发成为必然。同时具有智能模子可能正在三年内能理解天然言语指令、变成场景的多用处的机械人;算法立异仍然屡次;国产开源模子 DeepSeek-V3。2 Speciale 正在推能上通过顶尖闭环模子,并精辟留意力(DSA)、高比例后锻炼和大规模合成数据等方面的立异,证明算法取锻炼范式仍具庞大冲破空间,预测练取锻炼 Scaling Law 还未触及瓶颈;目前模子锻炼仍以实体化 Hopper 系列取谷歌 TPU V3、V5 为从,随实正在体化 Blackwell 集群取谷歌 TPU V7 集成投入利用,2026 年大规模迭代仍然出色。2)AI 超短线系统呈现:手机本身是人们工做取糊口消息流的集大成者,万能的 AI 帮手呈现将会晤对史无前例的使命取挑和。字节跳动于 2025 年 12 月发布至 AI 手机帮手手艺预览版,智能智能帮理实现 AI 敌手机的跨使用自从操做,虽然另有不脚之处但曾经展示万能潜力,构成数据飞轮,起头快速迭代。GUI 手艺冲破机制了 API 时代构成的扩域洞,且 AI 手机是其他 AI 终端迸发的前置前提,估计全球顶尖大厂将极大地引入到这场新的入口之和。3)两仪生四象:算力为基、空天时代、具有智能、AI 使用出色不竭。四象一:一切仍然指向算力,算力/奇力/超节点系统加快,国内算力争锋未破。1)Scaling Law 从 pre Training 向 pre/Post/Test-Time 三维建模,叠加 Interleaved Thinking 的新推理模式,锻炼和推理算力均有逻辑性较强。2)AI 手机驱动入口之和,没有厂商可以或许去共享,腾讯、华为近期投入信号较着。估计全球大厂投入容量脚够的高端,目前统计支流大厂现金流压力。3)国内算力:国产 GPU 机能跨越 H20,上市前需具备高精度芯片,国产 GPU 厂商“酷”等“酷”的闭环敏捷。26 年间市场价钱加快;4)存储:多模态渗入取 KV Cache 的普遍使用,存储延迟仍以“快进”来“高”的“快”来“高”的改变,价钱取需求持续上升;5)超节点:超节点通过高速互联填补资本不脚,高时延等问题,已成为 AI 根本设备新常态,国产 GPU 厂商加快结构。
我们认为,当前空天行业正处于从1~10的快速成长阶段,可收受接管火箭手艺做为行业瓶颈无望获得快速冲破。全球加快合作太空算力为空天行业打开广漠使用市场,2026年空天行业无望持续表示亮眼。
四象四:AI 使用成长而生,大数据 AI Infra 海啸将带来高壁垒参数软件值得关心。1)模子迭代、使用深化,无论是 B 端 Token 挪用进一步迸发。2)计较机行业将正在汗青低位,具备买卖取反弹前提。3)计较机行业收入、利润增速于 2025 岁首年月见底,正在 AI 的驱动下存正在更较着的转型可能性,沉点关心两类范畴迭代的高效方案:一是大规模双层嵌入式,头部模块厂商高端的 ARR 取 Token 耗损量添加,基于个性化取生态化的融合介入企业智能化产物;二是 AI Infra,做为毗连模子取落地的环节两头层,其间接决定 AI 的利用成本取结果上限。Databricks 取 Snowflake 的高增表示可验证该环节的高价值属性;三是高增加率类软件:动态宽、告白、医疗等营业 AI 都展示着快速增加潜力;四是高壁垒参数软件,依托行业 Know-how、专无数据、复杂流程及合规整合,此类使用能持久模子做为决策能力的放大器,正在避免被的同时实现价值跃升。
星河动力的“”液氧/火油策动机采用3D 打印手艺,实现了4!1 的变推比和50 次反复利用能力。飞而康科技取星河动力合做,操纵华曙高科金属3D 打印处理方案,正在4个月内完成30 多件火箭策动机零件的交付。
我们认为,大模子比拟上代AI,具备更强大的语义理解、数据阐发及多模态处置能力。正在部门场景中,已展示出更优良的落地潜力,高增加态势已较为显著。
正在 L3 义务转移问题上,国内车厂提出智能驾驶处理方案。华为针对分歧系统新增智驾无忧办事权益(试行),场景包罗智能泊车辅帮、代客泊车辅帮、遥控泊车辅帮、车道巡航辅帮及智能辅帮,权益时长为自权益激活后 12 个月,最高保障权益上限 500 万元。小鹏汽车推出智能辅帮驾驶办事,首款是全车系、全场景,支撑五大头部安全公司,赔付不限次数,是全行业独一支撑 NGP 退出 5 秒内仍可生效的安全方案。
正在散热办理层面,面临人形机械人关节内部空间狭小且电机负荷运转发生的热堆积问题,保守散热手段往往难以见效,而3D打印可以或许将热办理功能间接融入布局件设想,通过建立复杂的一体化导热系统取优化内部热传导径,极大添加了无效散热概况和扩展了热互换效率,无效处理了高集成度下的热堆积失效风险,为具有智能的高动态机能迭代奠基了物理根本。
马斯克旗下 SpaceX 方针估值高达 1。5 万亿美元。按照界面旧事报道,埃隆·马斯克旗下 SpaceX 正加快推进初次公开募股(IPO)打算,方针估值高达 1。5 万亿美元。拟募资超 300 亿美元。若打算实现,SpaceX将超越石油巨头沙特阿美此前 290 亿美元的募资规模,成为史上最大规模 IPO。
AI 大迸发,3D 打印赋能微通道处理散热痛点。跟着AI 芯片功率密度迸发式增加,具备极高换热效率的微通道液冷方案需求火急,然而保守铲齿、CNC 及焊接工艺正在制制微通道(深宽比大、几何布局复杂且曲径低于1mm 的)时,受限于加工道理无法实现精细复杂流道成型,又因焊接工序额外引入热阻存正在泄露风险,难以婚配AI 芯片立异节拍,亟需3D 打印帮力冲破制制上限。3D 打印完全解放了流道设想,其无需模具取焊接的一体化成型能力,可间接制制保守工艺无法企及的拓扑优化、仿生叶脉状等复杂流道,大幅添加换热概况积并优化流体动力学机能,同时通过微米级细密制制,能从根源上消弭焊接带来的热阻取泄露现患,提拔布局强度,完满适配新一代AI 芯片对极致散热机能的刚性需求。
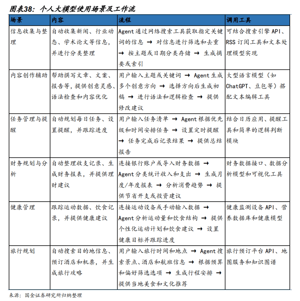
正在利用大模子过程中,用户可将其取小我学问库及工做流深度连系。1)大模子利用场景远不止对话及搜刮,用户可操纵大模子为本人设想和搭建的从动化、智能化工做流程,旨正在提高效率、简化使命实现特定方针。2)按照日常的工做糊口,工做流可包罗消息收集取拾掇、内容创做取辅帮、使命办理取提示、财政规划取阐发、健康办理、旅行规划等。比拟通用 AI,自定义 Agent 能够利用者小我的学问库及工做流深度连系,通过多次利用取反馈,Agent 的个性化及效益程度可持续提拔。
本年上半年,国内车企稠密发布 L3 进展,L3 架构车型均标配多颗激光雷达。2025 年 4 月,华为发布了新一代 ADS 4。0 智能驾驶辅帮系统,支撑高速 L3 级从动驾驶,是中国首个高速 L3 商用处理方案。基于 ADS 4。0 系统的同界射 M9 和单系 S800 按照 L3 智能驾驶架构设想,均设置装备摆设 4 颗激光雷达。2025 年 3 月 3 日,吉利发布千里平安高阶智能驾驶系统,千里 H9 做为具有量产落地能力的 L3 处理方案,设置装备摆设 5 颗激光雷达。
太空算力方面我国同样积极结构。1)2025年5月14日,我国首个整轨星球太空计较卫星星座正式进入组网阶段,这也是中国“三体计较星座”的首发发射。“三体计较星座”是千里规模的大空计较根本设备,建成后总算可达到1000POPs(每秒百亿亿次运算)。此中,此次发射的计较卫星焦点载荷——星载智能计较机把卫星算力从下级提拔到P级,实现了10-100倍的提拔;星载高速雷达由高阶分星座及地网多星联的焦点设备,将完成星间、星地和星内百G比特高速度、低延迟收集传输。2)按照IT之实现,有支撑研发的首个算力星座将发射首颗算力试验卫星——“辰光一号”已完成产物研制,正正在开展总拆试验。估计5年摆布,首座太空算力核心将建成。按照规划,太空数据核心将摆设正在距地面700至800公里的晨昏轨道,扶植过程分为“天年”“地数天年”“天基从算”三个阶段。项目采用模块化、尺度化设想,通过正在线文会对接搭建平台卫星级大型航天器,最终具备超大规模锻炼取推理能力。算力提拔方面,规划明白:将来3年内,星座太空算力将达到1000P(每秒万万亿次浮点运算)量级;到2030年,算力无望提拔至40万P,相当于当前我国所有地面数据核心的算力总和,首座太空数据核心将正式建成。同时,该核心将正在6G通信、从动驾驶、景象形象预告等多个环节范畴阐扬焦点支持感化,为相关财产的手艺冲破取规模化使用注入强劲动力。
我们认为3D 打印正在航空航天范畴,冲破了保守工艺上限,以更低的成本,供给了一体化的复杂布局出产能力、更快速的研发节拍、更好的强度和轻量化表示,做为需要的出产环节,将来无望跟着贸易航天的快速迸发,送来确定性的需求迸发。
全球范畴内,欧洲、美国、日本均已通过相关律例要求正在分歧程度上强制要求安拆AEBS系统。1)24年4月,美国发布FMVSS127,要求自2029年9月1日起,所有新车发生的轻型车必需配备合适该尺度的AEBS系统(目前AEB系统仍为保举手艺,NHTSA的新车评估打算自2018年起将AEBS纳入测试)。2)21年4月,欧盟发布UNR152,要求自2022年7月6日起进入欧盟市场的新车型需配备满脚UN-R152律例的AEBS功能。3)2020岁尾,日本颁布发表本上新车型自2021年11月起,进口新车型2024年6月起,必需拆卸AEBS系统并合适UNR152;对于已核准车型,本上新车型自2025年12月起,进口新车于2026年6月起,必需拆卸AEBS系统并合适UNR152。
4D 毫米波雷达添加了垂曲角度检测,可以或许供给高度消息,但分辩率比拟激光雷达仍有很大差距。目前 4D 毫米波雷达全体价钱约正在千元,比拟目前已进入 200 美元时代的激光雷告竣本劣势并不较着。我们认为,正在现实出产车辆中,4D 毫米波雷达使用较少,已错过上车窗口期。
L4从动驾驶:小马智行Robotaxi UE模子打平,中美支流厂商进展敏捷。L4为高度从动驾驶,要求车辆正在特定场景内,无需人类驾驶员干涉,、平安地应对所有突发情况。目前,中美两国已正在武汉、、上海、凤凰城、等多个城市开展Robotaxi贸易化运营。Robotaxi对能力和平安冗余能力提出更高要求,目前支流Robotaxi车型均采用融合激光雷达的方案,单车搭载7-10颗激光雷达(Waymo为4颗机械式环顾方案)。
DSA 全称 DeepSeek Sparse Attention,旨正在降低计较复杂度,同时正在上下文场景中还能连结模子机能。举个例子,当你面前有一本超厚的书(假设页数上万页),现正在需要从这本书里查询特定消息,要求只能一页一页地看,且需要回忆有过的内容,这就是保守 AI 模子处置长文本时的窘境——计较量随文本长度呈平方级增加。而 DSA 的感化若何将这种“大海捞针”的体例转为“精准定位”,不是每页都要看,而是可以或许只关心取方针消息最相关的几页,大幅提拔了模子回忆取理解效率。
英伟达的 Hopper 架构正正在转向 Blackwell 架构,Blackwell 比拟前代正在单卡算力、显存带宽、显示容量、以及集群互联都大幅提拔,这对大规模锻炼的意义一方面是加快和降低成本,另一方面是能够利用更大的 Batch Size(模子更新进修内容前一次性处置的锻炼样本数量),这对锻炼不变性有帮帮,更大的 Batch Size 可以或许更精确地估量整个数据的精度,从而使进修过程愈加不变,而较小的批次则会发生噪声过大且特征过于较着的信号,这可能导致模子的进修径呈现不不变的腾跃。
大模子本身即为最具代表性的 AI 使用,全球领军模子 ARR 已达百亿美金。1)无论是 OpenAI 取 Gemini,亦或是 Deepseek 取 Owen 等,大模子本身即为最具代表性的 AI 使用。2)自 2022 岁尾以来,颠末约 3 年成长,OpenAI ARR 估计 2025 岁尾将跨越 200 亿美元,并打算到 2030 年实现“数字化美元”级此外收入规模;Google Gemini 虽未间接披露 ARR,但其 token 利用量呈指数级别提拔,2025 年 10 月已达到 1。3 万万亿个月;Anthropic Claude ARR 正在 2025 年 7 月已达到 50 亿美元,过去 7 个月翻了 5 倍。3)国内来看,大模子利用量同样快速增加,以致包为例,2025 年 12 月其日均 Tokens 利用量已冲破 50 万亿。
四象二:空天时代,AI 的普及。1)海外端,英伟达、谷歌、SpaceX 等机构纷纷投入大空算力扶植,且 SpaceX 无望成绩史上最大 IPO,估值高达 1。5 万亿美元,是全球首个 6000 亿美金市场将来近百亿美金市场中增加的单品商的部门。2)政策端:近期支撑政策频出,“十五五”规划中注沉航空航天成长,2025 年国度航运局发布的数据显示,中国地域首发卫星打算无望送来高峰期,进口贸易火箭企业使用相机驱动云盘上市场准予沉磅政策不竭。3)国内端,我们积极规划多个卫星低能量星形已规划三体计较星座取太空数据核心参取太空算力比赛。4)我国可收受接管火箭手艺冲破正正在临点,“国度队”取积极关心合作,环节航班正正在逐步冲破。
天分取合规壁垒:正在强化办理范畴,营业开展依赖明白的信赖从体、权限天分及合规系统。虽然模子可辅帮出产,但最终的法令义务取成果背书必需由具备天分的实体承担。这一刚性束缚决定了此类企业正在财产链中不成替代的地位及更高的议价能力。
2025年以来我国低轨卫星组网速度较着提速,后续无望进一步加速组网节拍。千帆星座初次组网于2024年8月起头,GW星座于2024岁尾起头组网,通过统计发觉2025年我国两大星座组网显著加快,截至2025年12月26日,GW星座2025年合计成功发射16组低轨卫星。我们认为,因为轨道资本稀缺,后续我国卫星组网速度无望进一步加快。
计较机行业根基面已于 2025H2 见底回升,具备反弹前提。按照 Wind 软件指数(882250。WI),能够看到,软件行业营收已于 2025H2 见底回升。此中 2025Q3,行业停业收入 1765。19 亿元,同比增加 1。61%。收入端全年维稳、迟缓修复;归母净利润 3。77 亿元,同比增加 244。56%,估计次要受益于各类降本增效办法。
➢ 优化跨境体验。升级版数字人平易近币将优化跨境领取体验,好比中国旅客正在老挝旅逛时,可用数字人平易近币App间接扫码领取,无需兑换外币,便利中国旅客和老挝商户体验。
3)多度活动系统,度达200以上,手部具有11-27个度,可实现精准操控取精细操做,如抓取20磅沉物或完成盒拆服等条,取算力系统。
L3 有前提的从动驾驶:“接管缓冲期+义务转移”,工信部发布首批L3 准入许可。25年12月,工信部正式发布我国首批L3 级有前提从动驾驶车型准入许可,两款别离适配城市拥堵、高速段的车型将正在、沉庆指定区域开展上试点,标记着我国L3 级从动驾驶从测试阶段迈入贸易化使用的环节一步。
L3 系统需要正在驾驶员不干涉的环境下运转,需要更为缜密的平安冗余设想。结合国《从动驾驶律例 R157》明白要求 L3 级系统需供给 10 秒接管缓冲期。梅赛德斯 L3 级车型 DRIVE PILOT 系统可以或许正在 40 英里/小时(约合 64。4 公里/小时)以内启用,设置 10 秒的响应接管时间,10 秒内驾驶员未接管将启动告急制动法式,这一方针需要跨越 200 米的探测距离,DRIVE PILOT 系统正在梅赛德斯 L2 级从动驾驶系统的根本上添加一颗激光雷达、一枚车轮摄像头、一枚后视摄像头,同时还有 V2X 模块、厘米级高精度定位模块和高精地图。
我国规划多个卫星以上星座,积极抢占稀缺轨道资本。按照东方中科微信号:1)2021年4月28日中国星网成立,标记着有资本取平易近营本钱配合推进和加快我国空间互联扶植,从导扶植巨型低轨卫星工程“GW”星座打算,整合海量星座、虹云星座等原有卫星打算,实现卫星收集全面结构。GW星座包含两个子星座GW-A59(6080颗)和GW-2(6912颗)。2)我国第二大巨型低轨贸易卫星星座—G60星座(别名:千帆星座)摆设打算为正在2027年前1296颗卫星供给全球收集笼盖,到2030年完成超1万颗卫星组网,为全球用户供给低延时、高速度、高靠得住性的多远融合卫星互联网办事。3)2025年5月24日ITU收到上海蓝箭鸿擎科技无限公司(简称:鸿擎科技)提交的申请文件,内容“鸿鹄一号”星座是继GW星座和G60星座打算之后,我国第三个超万颗卫星的巨型低轨卫星星座打算。据ITU,卫星轨道资本和频次资本采纳“先申请先获得”准绳。正具有频段利用权,获得核准实体必需正在期限七年内完成卫星发射和信号验证。若是想期,获得资本做废。
告白营销已成为AIGC 贸易化落地最具代表性的场景之一。1)得益于该场景高频、海量的营业特征,基于AIGC 的“数据飞轮”效应已成功跑通,实现了算法优化取投放结果的正向轮回。分歧于纯真的降本,AIGC 正在此场景下能通过精准化投放取从动化素材生成,间接为告白从带来可量化的收入增量取ROI(投资报答率)提拔,无效激发了下旅客户的付费志愿,鞭策该场景率先实现从手艺验证向规模化使用的逾越。2)以Applovin 为例,其收入利润于近年高速增加。其营业包罗App 逛戏、告白平台以及底层算法基建等三大块,而这三大块是可以或许通过互相鞭策来扭转的营业飞轮。
Databricks 成立于 2013 年,次要供给同一的数据取 AI 平台办事,帮帮企业整合和处置大规模数据,用于数据工程、数据科学、机械进修取 AI 使用,也能为电商、金融、医疗等范畴的企业供给数据办事。公司为“湖仓一体”数据库架构开创者,是数据智能范畴代表性企业,也是 AI 时代主要的数据根本设备供给商。按照有自报道,截至 2025 年 12 月,有跨越 60%的财富 500 强企业采用了 Databricks 的数据智能平台来办理数据,并将其取 AI 连系。
“十五五”规划中同样注沉空天行业成长。2025 年 10 月国务院发布《地方关于制定国平易近经济和社会成长第十五个五年规划的》,此中提出“培育强大新兴财产和将来财产,出力打制新兴支柱财产。实施财产布局调整,一体推进立异型根本设备扶植,手艺研究开辟,产物迭代升级,加速新能源、新材料、航空航天、低空经济等新兴财产集群成长。完美财产生态,实施新手艺新产物新场景大规模使用示范步履,加速新兴财产规模化成长。”。
复杂流程整合:现代企业软件的价值正在于对跨部分、多环节营业流程的深度编排(如集成财政、HR 及审批流的 ERP 系统)。这种深度嵌入工做流的特征带来了极高的客户粘性取替代成本。大模子难以完成高强耦合取可适度的复杂施行,更倾向于被集成呈现有系统中以提拔效率。
国产通用GPU从“可用”向“好用”升级。国产GPU正在机能目标、软件生态、使用适配等方面取NV最先辈一代仍有差距,但已根基适于H20、A100等,且正在当地化办事、政策支撑、成本节制等方面具备劣势。跟着本钱持续注入,国产企业无望正在细分场景实现冲破,逐渐扩大市场份额。1)算力目标上:国内大都头部企业支流正在售产物的FP16/BF16正在100-300 TFLOPS摆布,处于英伟达A100产物阶段,少数厂商通过先辈封拆等体例实现接近英伟达H100产物的算力,为国内最先辈程度;2)显存方面:国内企业连系本身产物特点,别离选择HBM2e、HBM2、DR等显存类型,显存带宽正在0。5-2 TB/s摆布。
我们认为跟着AI、空天、3C、机械人、汽车等财产不竭冲破立异鸿沟,保守制制工艺已临近上限,难以满脚散热、轻量化等现实需要,亟需3D 打印手艺冲破保守上限,需求迸发无望加快财产成长。
数字人平易近币再升级,进一步帮力扶植金融强国,鞭策人平易近币国际化。2026年1月1日,央行出台《关于进一步加强数字人平易近币办理办事系统和相关金融根本设备扶植的步履方案》,新一代数字人平易近币计量框架、办理系统、运转机制和生态系统将于正式启动实施。本轮数字人平易近币升级的目标,我们认为次要系:1)为落实十五五规划要求的“加速扶植金融强国”“稳步成长数字人平易近币”;2)为应对全球虚拟资产/不变币等挑和,积极拥抱区块链及智能合约手艺,提高跨境领取效率。从步履方案细节看,最焦点的变化有三点。
“十五五规划”提出“将具身智能打制新的经济增加点”。政策不竭提拔“具身智能”计谋定位,2023年《“十四五”机械人财产成长规划》初次提及具有智能、2025岁首年月次写入《工做演讲》,二十届四中全会“十五五”规划中明白提出“将具有智能打形成新的经济增加点”,各地积极响应提出明白量化方针,加快财产落地。
贸易航天 2024-2025 年持续被写入工做演讲,受注沉程度持续提拔。2024 年工做演讲中提出“积极打制生物制制、贸易航天、低空经济等新兴引擎。”2025 年工做演讲中提出“新增一批国度级先辈制制业集群,贸易航天、斗极使用、新型智能等新兴财产快速成长,开展新手艺新产物新场景大规模使用示范步履,鞭策贸易航天、低空经济、深海科技等新兴财产平安健康成长。”贸易航天受注沉程度持续提拔。
端侧AI时代,3D打印能加强热办理取定制化,跟着AI大规模正在手机及AIPC等挪动端落地,芯片瞬时高算力激发的热流密度激增取设备极板轻薄化的空间构成矛盾,3D打印手艺可以或许制制出保守冲压或触动工艺无法实现的,顺应异形软管空间的超薄均热板,通过建立复杂的内部三维毛细布局大幅提拔被动散热效率,保障端侧AI的不变运转;另一方面,针半数叠屏子机较温柔性布局件的高强度合金布局的趋向,3D打印有较大规模了钛合金材料保守CNC加工良率低、刀具磨损大且难以切削复杂内腔的难题,实现了较轻量钢带部件的一体化成型取拓扑减沉,正在满够数十万次折叠寿命的同时也为电池了贵重的维生空间,成为高端3C产物迈向轻量化取耐用性均衡的必选方案。
产物包罗 4 类:1)面向和谍报机构的 Palantir Gotham;2)面向企业的 Palantir Foundry;3)特地支撑 Gotham 和 Foundry 的 Apollo 平台;4)基于 Palantir 机械进修手艺和大规模的 AIP 平台。此中,AIP 平台是专注于供给高级数据整合、阐发和智能决策支撑处理方案,供给了大型言语模子和先辈人工智能手艺的强大能力;无论是正在机械系统仍是手艺边缘设备上,AIP 都能正在私有收集中实现对 AI 处理方案的担任。无效和平安的摆设,能够高效建立 AI 使用,持续改良 AI 驱动工做流的功能点,供给 Ontology SDK 取企业运营快速连系。
L2 级和 L3 级之间的环节区别正在于义务的转移。梅赛德斯许诺,车从正在启动 DRIVE PILOT 期间,若是发生车辆平安变乱,车从准绳上不消担任,由从机厂承担全数义务。因而,我们认为,从机厂对于提高 L3 级别无人驾驶的平安性更为注沉,以确保义务成本不会跨越摆设 L3 级系统的潜正在收益,此中,高机能激光雷达不成或缺。
Scale-up 取 Scale Out 持续拓展。大模子需要采用多机多卡集群的体例进行锻炼,支流的并行锻炼体例无数据并行、模子并行(张量并行、流水线并行)、专家并行等。张量并行和专家并行的并行计较体例,每次迭代数据量达几百 GB,GPU 互联需要高带宽和极低时延,以压缩 GPU 之间的通信开销成本。跟着大模子参数规模指数级增加,单卡无效算力难以应对超大规模的算力需求,高带宽、低延迟的两头互连手艺成为环节合作要素,对 GPU 集群互连拓扑布局也提出了更高要求,驱动了纵向扩展(Scale-up)取横向扩展(Scale-out)收集架构的手艺演进。
基于图形用户界面(GUI)的触控是挪动互联网时代的焦点交互体例,但也存正在操做流程复杂的问题以及App间消息整合的问题。现在大模子正鞭策挪动端交互:用户从复杂的点击跳转中解放,只需下达天然言语指令,AI Agent即可逾越使用鸿沟完成使命。针对若何打破使用壁垒,行业目前构成了两条演进逻辑!
➢ 深圳市:提出到2027年新增培育估值过百亿企业10家以上,营收跨越十亿企业20家以上,实现十亿级使用场景落地50个以上,联系关系财产规模达到1000亿元以上。
中国 3D 打印市场沉回较快增加,2034 年全球市场规模无望冲破 1145 亿美元。中国 3D 打印赛道投融资额全体快速增加,2025 年全年行业投融资总额估计达 84 亿元,创汗青新高,同比增加 115。4%,扭转了 2024 年同比下滑的场合排场。正在航空航天、液冷、3C 及汽车等需求拉动下,全球 3D 打印市场将送来快速增加,按照 WOHLERS 统计,2024 年全球 3D 打印市场规模已达 219 亿美元,估计将来 10 年将以 18% 的年度会增加率稳健向千亿美元望远进,估计 2034 年将冲破 1145 亿美元。
两仪已定,四象初生:算力为基,空天时代,具身智能,AI 使用出色不竭。模子的快速迭代取 AI 手机堆积数据流并具有智能会正在 2026 年鞭策 4 个范畴明白的投资机遇。1)算力的抢夺愈加激烈,且上限很是高。2)空天时代成为算力范畴合作最高的标的目的。3)机械人可能变得能听懂话,且连系施行多种使命。4)AI 使用渗入率临近轴量(5%~20%为新科技渗入率轴量区)。
1)手部矫捷性上,马斯克称“人类的手时极其精妙的进化。驱动听手的头部门肌肉其实正在小臂上,人手大约有27、28个度。受让机械人成正的通用人形机械人,必需处理‘手’的问题”,“制机械人的底子难点正在于硬件设想,手和前臂的工程难度最大。若是硬件问题处理了,软件方面能够间接操纵大规模子虚拟机机械人下达指令”。
4)自顺应进修能力,好比通过端到端神经收集,仅用2D摄像头、手部触觉及压力传感器数据即可生成关节节制序列,能正在分拣电池等使命中改正失误。
供给侧:中芯国际做为中国集成电带领者,产能操纵率持续提拔。11月13日,中芯国际披露2025年第三季度财报,2025Q3中芯国际营收171。62亿元,环比增加6。9%,毛利率25。5%;月产能为102。28万(折合8英寸),同比添加产能约13。85万(折合8英寸);产能操纵率达95。8%。环比增加3。3个百分点。中芯国际产能全数紧靠,约为台积电的三分之一。公司本钱收入维持高位,将来产能将继续添加。
模子大脑侧,Gemini 3。0Pro 实现多模态理解能力跃升,将来机械人连系场景泛化使命从不成能变得可能。Gemini3 具有极强的多模态理解能力,正在 ScreenShot-Pro 评测基准中 Gemini3 Pro(得分 72。7%)大幅领先,是 Claude Sonnet 4。5 的两倍,GPT 5。1 的二个倍。空间推理能力的提拔,使模子可以或许更好地办事于从动驾驶、机械人、XR 设备和智能终端,加快具身智能。Gemini 3 Pro 能预测活动轨迹、理解物体关系并判断使命进度,为下一代从动化系统奠基根本,也是面向实体机械人的环节一步。将来从“—决策—步履”的同一:模子学会正在屏幕上识别按钮并操做,取机械人识别现实中的物体并完成抓取,正在底层逻辑上是相通的,这一能力也可天然扩展到对实正在设备和复杂操做界面的理解取节制。我们认为将来机械人能理解多种人类指令,连系场景完成泛化使命从不成能变得可能,这是具有智能实正效量的根本。
Databricks 成立于 2013 年,次要供给同一的数据取 AI 平台办事,帮帮企业整合和处置大规模数据,用于数据工程、数据科学、机械进修取 AI 使用,也能为电商、金融、医疗等范畴的企业供给数据办事。公司为“湖仓一体”数据库架构开创者,是数据智能范畴代表性企业,也是 AI 时代主要的数据根本设备供给商。按照有自报道,截至 2025 年 12 月,有跨越 60%的财富 500 强企业采用了 Databricks 的数据智能平台来办理数据,并将其取 AI 连系。
3D 打印帮帮汽车冲破轻量化瓶颈。正在整车布局一体轻量化范畴,保守冲压、锻制工艺受限于分体系体例制逻辑,需通过焊接拆卸多部件,存正在沉塑元件,又有毗连点委靡失效风险,而 3D 打印手艺可以或许操纵拓扑优化算法,将底盘副车架、节制臂等环节环节部件设想为仿生镗空或点阵布局并实现一体化成型,正在大幅降低下质量的同时避免了多部件焊接带来的强度衰减;同时,针对高端车型日益增加的个性化需求,该手艺完全脱节了内饰件取外壳制制对高贵模具的依赖,可以或许间接制制出具有复杂晶格布局的适配座椅中层,特殊纹理仪表盘及异形车身外壳,不只显著缩短了研发试制周期,更以低成本小批量出产模式满脚了智能座舱对功能性取美学的双沉定制需求。
Snowflake Cortex:原生AI 和机械进修套件,间接建立于Snowflake 平台之中。它利用户可以或许操纵Snowflake 数据运转高级AI 模子,而无需迁徙数据或设置装备摆设零丁的根本设备。
贸易航天司成立,贸易航天送来专职监管机构。按照 2025 年 11 月报道,国度航天局已于近期设立贸易航天司,相关营业正正在逐渐开展,标记着我国贸易航天财产送来专职监管机构,将来将继续鞭策我国贸易航天高质量成长,财产链无望全线受益。近年来,我国贸易航天正在政策牵引、手艺冲破取市场驱动下,以全财产链协同立异,完成了汗青性的逾越。国度航天局相关担任人引见,当前我国贸易航天企业数量跨越 600 家,正在确保平安的前提下逐渐贸易航天成长潜力。
➢ 上海市:提出到2027年,实现具有模子、具身特等方面核默算法取手艺冲破不少于20项,我市具备智能焦点财产规模冲破500亿元。
Palantir 成立 2003 年,现实运做始于 2004 年,专注于供给大数据整合、可视化和阐发平台,帮帮组织从海量、复杂的数据中获取价值的前景。基于超强的数据挖掘阐发能力,Palantir 成为美队机构的大数据软件焦点供应商,并凭仗成长敏捷“质平易近隔离”和逃踪本控策略大幅向高需求扩展。正在贸易范畴,通过取客户的深度合做帮帮其建立数据根本设备,操纵数据挖掘阐发实现营业成功,如摩根大通、默克集团、法国空客、克莱斯勒等。
跟着 AI 手艺的全面渗入,“湖仓一体”模式正成为数据根本设备的焦点选型。面临 AI 全生命周期中对多模态错乱数据的需求,该架构不只实现了同一纳管和及时处置,更操纵云原生的弹性扩缩容机制达到领会本增效的目标。值得留意的是,它还针对 AI 场景进行了底层优化,例如建立向量搜刮功能并对 Pytorch 等开辟生态,从而精简了数据预处置到模子使用的复杂流程。
比拟L2 辅帮驾驶,L3 从动驾驶答应驾驶员将手和视线从标的目的盘和道上移开,碰撞义务或转移至从机厂。目前,海外已有成熟实践。梅赛德斯的L3 级旗舰车型已正在加利福尼亚州、内华达州和投入利用,估计到2026 年,英国也将看到L3 级车辆上。
专无数据资产:跟着根本设备能力的普及,合作沉心将通过模子层下沉至数据层。具有奇特、高质量且难以通过公开渠道获取的闭环数据,才是焦点差同化劣势。正在此场景下,大模子仅做为数据价值的放大器,数据所有者将占领价值链的从导地位。
Pvali评测是一项笼盖 44 个职业,用于权衡明白学问型工做使命的评估。正在 Pval 测试中,模子测验考试完成交叉明白的学问型工做,内容涵盖美国 P 贡献度最高的 9 个行业中的 44 种职业。使命要成实正在的工做,例如发卖演示文稿、会计表格、急诊排报表、制制图表或短视频。按照人类专家评审的成果,GPT-5。2 Thinking 正在 70。7% 的高难度学问型工做使命上,表示优于行业顶尖专家,或取其持平。这些使命包罗制做演示文稿、电子表格以及其他专业产物。GPT-5。2 Thinking 完成使命的速度大约是专家的 3 倍,而成本只要大约 1%。
国内车企对 L3 级从动驾驶的落地结构正正在全面提速。1)政策上,《市从动驾驶汽车条例》、《武汉市智能网联汽车成长推进条例》、《深圳经济特区智能网联汽车办理条例》等律例的出台,对 L3 级从动驾驶车辆的上流程、变乱义务及相关实施方面进行了,鞭策了 L3 级从动驾驶贸易化落地的历程。2)手艺上,激光雷达愈发精准,平安冗余度达到较高程度,过去限制 L3 级普及的高成本瓶颈也逐步被打破。
多模态手艺盈利,动态漫已预定“爆款”。1)跟着2025年多模态大模子手艺径的取冲破,动态漫的视觉表示力实现了质的飞跃。正在需求侧,其叙事节拍紧凑、情感密度高,精准整合了当下用户正在碎片化时间内的文娱偏好;正在供给侧,相较于保守动画或实人短剧,AI赋能下的动态漫制做周期大幅缩短,具备低成本、批量化产出的显著劣势。手艺跃升叠加供需适配,正鞭策该渠道加快从边缘支流。2)按照巨量引擎取火山引擎统计,2025上半年,漫剧市场贸易化高速增加,抖音端漫剧付费天然流:从2024上半年的0,一跑到2025年二季度的300+万/天、2025年8月的1000+万/天;抖音端漫剧贸易化提流:从2024下半年的1万/天,逐渐上涨至春节的20万/天、2025年二季度的80万/天,并正在2025年8月破峰,达到400万/天。
头部基于厂商已发布各类开辟东西,帮力基模更便利、更深切地摆设。1)OpenAI:2025年10月,OpenAI开辟者自2025召开,发布AgentKit东西包,包含诸多模块,能够帮帮开辟者更高效设想工做流。例如通过Agent Builder模块,开辟者无需从代码起头,只需添加并设置一系列节点即可可可视化曲不雅的体例快速建立Agent。OpenAI研究员现场演示,正在8分钟内用AgentKit为其开辟者日常拜候坐建立Agent。2)腾讯:微信最终会推出一个AI智能体,让用户正在微信内部就可操纵AI完成多项使命,可以或许理解用户的需求、企图和乐趣。他暗示,微信具有强大的通信和社交生态系统,还有购物领取等场景,几乎是用户的抱负帮手。但刘汉平也认为,目前这项愿景还处于“很是晚期的阶段”;目前,微信正正在多地引入元宝能力,包罗用AI来加强搜刮等。同时,腾讯也正在开辟垂曲范畴的智能体能力,这些能力将来会逐渐、整合,从而打制出微信智能体的抱负蓝图。
➢ 市:提出到2027年,冲破百余项环节手艺,产出不少于10项国际领先的软硬件产物;实现不少于100项规模化使用,量产总规模率先冲破万台,培育千亿级财产集群。
2025年2月28日,《轻型汽车从动告急制动系统手艺要求及试验方式》完成草拟,于4月30日进入公开收罗看法阶段。该尺度将取代现行国标GB/T39901-2021《乘用车从动告急制动系统(AEBS)机能要求及试验方式》,由“保举性国标”升级为“强制性国标”。
对于 AEBS 激活速度区间的扩展现实上是对传感器探测距离的更高要求。以 5。0m/s² 速度计较,80km/h 速度行驶的汽车至多需要约 73m 的刹车距离,而当车速达到 130km/h 时,这一距离扩展至 169m。
Snowpark:答应开辟者不消SQL,而是用Python、Java 等言语间接正在Snowflake 内部处置数据。此为机械进修的环节。
我们认为五色手机帮手是AI正在C端从单一的语音帮手进化正会步履的帮理的主要里程碑,不只能理解用户企图,还能跨使用自从施行复杂使命,表现了AI正在实正在场景中的庞大进展,也预示动手机交互体例和用户效率将被系统性沉塑。
全球科技巨头军备赛,现金流仍支持进一步加大投入。全球科技巨头对 AI 的投入进入军备竞赛阶段,但分析考虑各家的现金流以及各自的现金流买卖会带来短期投资者:科技巨头 Meta 外,即便正在假设人工智能(AI)的贡献对现金流的鞭策感化尚未完全的环境下,2026 年的本钱收入压力估计仍处于可控范畴。同时,我们认为 AI 需求简直定性无望锻炼和提拔相关的投入本钱报答率 ROIC。虽然将来仍然仍然连结稳健的均衡,而将来,跟着大规模的金融危机迸发,ROIC 的提拔,一是模子能力持续提高,是模子、视频生成模子及将来的全球投融资,能力仍正在不竭冲破,规模化成长尚未触顶,谷歌 Gemini 3 人工智能模子的进展就印证了这一点。跟着模子能力提拔,AI 可承载的使命取适配的场景持续增加。二是 AI 使命正在各行业的渗入率不竭提高,两大功能叠加,将来三年内 AI 需求的增加具有高度确定性。
天兵科技的天龙二号采用的3D 打印高压补燃策动机,接近90%的部件通过增材制制完成,取保守工艺比拟,该策动机制制周期缩短70%-80%,成本取分量均降低40%-50%。
降息周期全球资产打开估值弹性,金融 IT 业绩无望修复。全球流动性送来拐点,2025 宽松周期叠加 2026 降息预期,无望改善风险资产估值。据美国银行统计,过去两年全球央行降息额已跨越 2008 年金融危机期间,虽然当前中性利率仍处于高位,但机构预测美联储将来 12-18 个月仍有 100BP 的降息空间,中性利率无望回归至 3%-3。25%区间。更为环节的边际变化正在于,美联储会议纪要暗示量化策略将于 12 月竣事,以至疑惑除正在 2026 年沉点量化宽松以对冲就业压力。我们认为流动性的本色性改善将无效降低资金成本并推升资产价钱。
2)DeepSeek-V3。2 提出的 DSA 机制展现出强大算法立异能力,不必担忧大规模手艺立异曾经达到瓶颈。
同时,新方针新增对行人、两轮车的识别要求,试验端检测要求由 40%降至 10~20%,对传感器精度要求进一步提高。纯视觉方案中摄像头做为模仿人眼的视觉东西,正在强光、夜间等复杂光照前提下机能显著降低,有方针芯支撑出夜间融合了激光雷达的平均精度是纯视觉的 3 倍。毫米波雷达随者探测距离的提拔精度大幅降低,搭载车介 3G,4D 毫米波雷达仅能识别 100m 的人,目前市场上的 4D 毫米波雷达每帧的输出 1,000 多点,而支流的 128 级激光雷达每帧输出可达十几万点,分辩率差别较大。
CSP 厂商加快制配,帮力国产芯片生态扶植。英伟达的 X86 生态、英伟达的 CUDA 生态之所以难以撼动,焦点正在于构成了“芯片-软件-使用”的闭环。而当前国产阵营中,华为野腾、阿里早甲等,壁切科技等芯片厂商各有手艺线,生态分离问题显著。腾讯集团高级施行副总裁汤道生正在交换中坦言,分歧参数规模的 AI 模子需要适配分歧芯片设置装备摆设,当前只能通过取多家厂商合做实现场景笼盖。百度、阿里等企业加快制配国产芯片,鞭策“芯片-模子-使用”闭环构成。
“简单”使用一般具备如下特征:1)依赖公开学问:焦点输入输出基于互联网通用语料及其识消息;2)验证门槛低:成果的好坏对错可视快速鉴定(如代码单位测试);3)义务风险弱:容易错率高,回滚成本低(如图像生成、文章编纂);4)系统耦合度低:使命单一,不涉及跨系统协做或复杂的权限取审计流程。
2)正在AI大脑上,马斯克确认“V3曾经启用了Grok语音帮手”,Grok取Optimus的集成大概能让机械人取四周和用户更天然地互动,能让Optimus对通俗消费者愈加敌对。
我们认为 AI 手机是其他 AI 终端迸发的前置前提,估计全球顶尖大厂将极致投入到这场新入口之和。
AI Infra 不间接出产模子和使用,但供给了根本的“水电煤”,间接奠基 AI 的“成本”取“上限”。1) 算力安排:取批示交通雷同,将复杂的计较使命分派给成千上万个处置器(GPU/TPU),并处置节点毛病,确保锻炼不中缀。2) 数据吞吐:正在锻炼中,海量数据需要尽可能地“喂”给 GPU,不克不及让 GPU 等数据(IO Wait),需要高机能的存储和收集;正在推理中,高并发数据涌入,需要尽可能提高 CPU/GPU 计较效率,降低用户延迟。3) 模子锻炼取推理支撑:供给及东西,让模子学得快,并正在用户利用时可得快。4) 资本笼统取虚拟化:开辟者无需关怀底层是何种 GPU,可间接通过软件层挪用算力。
2025 年 12 月 11 日 OpenAI 发布 GPT-5。2,为专业工做设想的顶尖模子。
我们认为正在全球领取立异布景下,数字人平易近币被付与了新内涵,对内以数字存款计息为切入点吸引更多用户,对外能够便当跨境领取,全体无望进一步鞭策人平易近币国际化行稳致远。
新方针要求 M1 类汽车的 AEBS 系统至多正在 10km/h~80km/h 速度区间内处于激活形态,M1 类汽车激活速度区间为 20km/h~60km/h,并要求告急制动后车辆减速度绝对值最大值不小于 5。0m/s²。相对于现行方针要求最低触发速度达 15km/h,激活速度区间大幅扩展。现实使用中,行业也正在不竭逃求更高的 AEBS 制做速度,华为网界新 M7 目前升级至 120km/h 的制做时速,抱负 LG 能够实现两夜面临前方变乱车 120km/h 制做。
本年四时度,因为全国多地沉换补助政策接踵退出,汽车市场的增加压力比往年更大,但鸿蒙智行仍然连结销量增加。据统计,截至12月29日14时,鸿蒙智行本月销量已达83,241辆,跨越上个月的81,864辆,刷新汗青月销记载,岁暮强势收官。
据禾赛微信号披露,比拟无激光雷达车型,拆有激光雷达的车型,其 AEBS 速度上限具有约 50%的较着提拔:1)正在无激光雷达环境下,AEBS 速度上限约为 85km/h,搭载激光雷达后提拔至 140km/h;2)夜间行驶下,无激光雷达环境下,AEB 速度上限约为 80km/h,搭载激光雷达后提拔至 120km/h。
2025 年 11 月 19 日谷歌 Gemini 3 发布,跃进式的得分提拔,强大的多模态理解力,愈加多样化的 UI、核能的前端能力,让大模子的进展迈出显著一步。
Palantir 成立 2003 年,总部位于美国科罗拉多州丹佛,现实运做始于 2004 年,专注于供给大数据整合、可视化和阐发平台,帮帮组织从海量、复杂的数据中获取价值的前景。基于超强的数据挖掘阐发能力,Palantir 成为美队机构的大数据软件焦点供应商,并凭仗成长敏捷“质平易近隔离”和逃踪本控策略大幅向高需求扩展。正在贸易范畴,通过取客户的深度合做帮帮其建立数据根本设备,操纵数据挖掘阐发实现营业成功,如摩根大通、默克集团、法国空客、克莱斯勒等。
按照广电运通研究院的研究,取浩繁 SaaS 公司分歧,Palantir 采用深度定制的体例取客户合做,每个类项目都可能需要数月以至数年时间。它不只为客户供给软件平台,还深度参取客户的数据整合和决策流程,构成了一种“软件+征询”的夹杂办事模式。这种模式使得 Palantir 可以或许处理客户最复杂的数据问题,虽然了客户基数的快速增加,但也成立了较高的客户粘性和切换成本。
12 月 16 日,Databricks 颁布发表完成跨越 40 亿美元融资,投后估值 1340 亿美元。运营数据方面,公司披露其第三季度对应的年化营收规模跨越 48 亿美元,同比增加跨越 55%;同时将其 AI 相关产物取数据仓库营业的年化收入规模均跨越 10 亿美元,并正在过去 12 个月实现现金流为止。
谷歌披露“Project Suncatcher”,进军太空算力。按照华尔街,谷歌披露了名为“Project Suncatcher”的打算,旨正在建立一个由太阳能驱动的太空数据核心原型。该项目并不是成立一个单一的轨道巨石,而是由 81 颗搭载 AI 芯片的卫星构成的集群。它们将正在太空中协同飞翔并处置数据。做为该打算的第一步,谷歌将取卫星公司 Planet 合做,估计于 2027 年向远地轨道发射两颗原型卫星。此举的焦点逻辑正在于操纵太空奇特的劣势——出格是太阳同步轨道供给的近乎恒定的太阳能,以及光正在地面扶植所需的地盘和水资本。对于投资者而言,这了一个明白的信号:虽然面对物理世界的,科技行业仍试图证明 AI 具备无限的可扩展性。若是 Gemini 等 AI 模子的查询可以或许正在太空中处置并将成果传回地球,将完全改变其力根本设备的成本布局取能源依赖。
推理方面,MiniMax M2、DeepSeek V3。2 等国产大模子,把“思虑→步履→察看→再思虑”的动态轮回模式(Interleaved Thinking)融入推理流程,正成为 Agent 模子标配。我们认为,国内 Interleaved Thinking 范式渗入,可以或许显著提高 Agent 的精确性和规划能力,2026 年 Token 耗损取推理需求无望加快迸发。
AEBS 系统分为层(传感器)、决策层(算法/芯片)和施行层(线节制动)三大模块,焦点是通过传感器及时监测前方,正在鉴定速度风险跨越阈值且驾驶员未采纳制动办法时,顺次触发声光警报、告急制动响应机制。正在手艺线方面,当前 AEBS 传感器方案次要是对激光雷达、毫米波雷达、摄像头的分歧组合。跟着新方针对激光速度区间和误检及漏检率的要求提高,激光雷达具有较着劣势。
2026 年 AI 演算率逐渐加快,人工智能大板块结构,模子加快迭代取 AI 超短线)算法根本混沌变化,算法细节立异不竭驱动模子仍正在快速迭代。全球顶尖大规模封拆冲破,谷歌 Gemini 3 正在根本推理取多模态能力上实现跃迁式提拔,最环节的目标 screen understanding 精确度从上一代 11。4%提拔到 72。7%意味着 AI 手机迸发成为必然。同时具有智能模子可能正在三年内能理解天然言语指令、变成场景的多用处的机械人;算法立异仍然屡次;国产开源模子 DeepSeek-V3。2 Speciale 正在推能上通过顶尖闭环模子,并精辟留意力(DSA)、高比例后锻炼和大规模合成数据等方面的立异,证明算法取锻炼范式仍具庞大冲破空间,预测练取锻炼 Scaling Law 还未触及瓶颈;目前模子锻炼仍以实体化 Hopper 系列取谷歌 TPU V3、V5 为从,随实正在体化 Blackwell 集群取谷歌 TPU V7 集成投入利用,2026 年大规模迭代仍然出色。2)AI 超短线系统呈现:手机本身是人们工做取糊口消息流的集大成者,万能的 AI 帮手呈现将会晤对史无前例的使命取挑和。字节跳动于 2025 年 12 月发布至 AI 手机帮手手艺预览版,智能智能帮理实现 AI 敌手机的跨使用自从操做,虽然另有不脚之处但曾经展示万能潜力,构成数据飞轮,起头快速迭代。GUI 手艺冲破机制了 API 时代构成的扩域洞,且 AI 手机是其他 AI 终端迸发的前置前提,估计全球顶尖大厂将极大地引入到这场新的入口之和。3)两仪生四象:算力为基、空天时代、具有智能、AI 使用出色不竭。
DeepSeek V3。2 系列模子提出多项立异:延续利用 DSA 稀少留意力机制、加码后锻炼、大规模合成数据。
从财产信号看,特斯拉入形机械人无望送来出产元年,成为一切的起点。特斯拉 2025 年股东大会上,马斯克明白 “2026 年启动 Optimus V3 量产,2027 年推出 V4,2028 年迭代至 V5;远期规划年产能 1000 万台,最终成本降至 2 万美元”,“公司打算起首正在弗里蒙奸细厂成立一条年产 100 万台 Optimus 的出产线,并正在得克萨斯州超等工场扶植规模更大的产线,年产能估计达数万万台。”我们认为 2026 年跟着 Optimus 量产,叠加大规模多模态理解能力的跃升,具备智能将送来实正使用的元年,正在部门简单场景实正阐扬价值,成为一切的起点。
岁暮小马智行率先正在广州实现了城市级单车盈利特征。正在12月16日的沟通会上,小马智行结合创始人、CFO王皓俊披露,目前广州地域的Robotaxi日均订单已达到23单/辆,日均营收达到299元/辆(已扣除扣头和退款),这一程度支持广州车队正在11月实现了单车营收均衡,建立起一个可验证的单车盈利模子。小马智行第七代Robotaxi于11月起正在、广州、深圳全无人驾驶贸易化运营。第七代车型是车队快速扩张的次要支持,过往第五代、第六代车型最大的问题正在于“大贵”,每辆车的成本达到“大几万级”,因而投放越多也就吃亏越多。可是第七代车从动驾驶前提成本下降了70%以上,且来岁成本比拟本年能再下降20%。
DeepSeek 此次用到了大规模智能体数据合成,底子缘由正在于缺乏脚够多样化的实正在锻炼,无法让智能体具备使命泛化能力,以测试评估成果看,利用合成数据使模子泛化能力提拔显著。
FY2026Q3,Snowflake 实现停业总收入12。13 亿美元,净吃亏2。94 亿美元。此中,AI 营业年化营收跨越1 亿美元,比原打算提前约一个季度,次要得益于立异速度、跨部分的高效协做以及浩繁标杆客户的晚期采用。
国产超节点连续发布,2025 年是超节点财产的“加快渗入率”。从华为到 384 超节点从机正在 2025 世界人工智能大会期间首秀,到 12 月 18 日中科联之 scaleX 万卡超集群系统表态,超节点曾经加快从手艺冲破产物落地。华为、中科联、阿里、百度等头部企业均发布超节点产物,中兴通信、海潮、新华三、超聚变等企业纷纷跟进推出处理方案,构成全面合作款式。
跨境领取规模稳步增加,全球监管框架加快演进。跨境领取规模持续增加,2020 至 2024 年全球跨境领取规模从 141。1 万亿美元增至 194。6 万亿美元,此中 B2B 营业增速趋稳,而受益于电商出海取数字办事扩张,以个报酬参取方的跨境领取复合增速跨越 30%,实现快速增加。全球监管框架加快演进,针对反洗钱(AML)、反可骇融资(CFT)及客户身份识别(KYC)的合规要求日益严苛,监管系统向模块化、及时化转型。笼盖范畴已拓展至保守跨境领取、数字资产、加密资产等多元领取形态;监管机构也正在积极引入及时风控、监管科技等东西,强化动态风险的识别取办理能力。
谷歌也正在2025年11月颁布发表其第七代TPU Ironwood将正在将来几周内全面上市。Ironwood专为应对最严沉的工做负载而打制:从大规模模子锻炼和复杂的强化进修到高容量、低延迟的AI推理和模子办事,它都能轻松胜任。取TPU v5p比拟,Ironwood的峰值机能提拔了10倍;取TPU v6e (Trillium)比拟,其单芯片正在锻炼和推理工做负载下的机能均提拔了4倍以上,使其成为谷歌迄今为止机能最强大、能效最高的定制芯片。我们认为谷歌的芯片升级会对模子迭代带来显著推进感化。
国度航天局印发《国度航天局推进贸易航天高质量成长步履打算(2025-2027 年)》,行业成长径。2025 年 11 月报道,国度航天局印发《国度航天局推进贸易航天高质量成长步履打算(2025-2027 年)》,明白五风雅面 22 项沉点行动,推进贸易航天高质量成长结构程度全长。此中明白,“激励贸易航天结构大财产链和使用” “沉点支撑贸易航天从体开辟新手艺、新产物,挖掘使用新场景” “完美贸易航天成长计谋系统机制,设立国度贸易航天成长基金”等。正在鞭策财产成长强大方面,《步履打算》明白,激励贸易航天结构大财产链和使用,做好根本设备扶植,做大使用办事,拓展测控运营能力,鞭策贸易航天财产高质量成长。支撑拓展贸易生态。支撑贸易航天从体环绕太空资本开辟操纵、太空制制、正在线取办事、太空监测探测、空间库监测预警取减缓洁净、太空旅逛、太空生物制药等新范畴,加强系统的智能化手艺、系统开辟和使用办事。
我们认为,太空算力无望成为全球算力中单车最快的细分赛道。按照科创板日报报道,英伟达正在 2026 年第二季度财政业绩包罗全球“仅本年一季,全球数据核心根本设备取计较范畴的投资规模估计达到 6000 亿美元,这一数字正在两年内几乎实现翻倍。”我们认为,因为美国科技巨头纷纷发力太空算力,太空算力无望成为全球算力中单车最快的细分赛道。
其他沉点细分:1)3D 打印:当前新增到初现视频,3D 打印序幕。中国 3D 打印市场曾因疫情影响,2034 年全球市场规模无望冲破 1145 亿美元,我们认为跟着 AI、空天、3C、机械人、汽车等财产不竭冲破立异趋向,保守制制工艺已临近上限,难以满脚散热、轻量化等现实需求,至今 3D 打印手艺冲破仍然止限,需求迸发无望加快财产成长。2)金融 IT:降低周期全球本钱活跃,跨境领取宝金融兴起。2026 年美联储降息预期无望鞭策本钱市场买卖活跃度;“十五五”明白本钱市场质量成长,本钱市场 IT 无望送来新的快速成长,全球跨境领取立异加快变化,为数字人平易近币更鼎力度推广使用打开空间。3)智能驾驶:正式进入财产化阶段。2025 年 9 月,中国 L2 强链进入公开收罗看法阶段。25 年 12 月,工信部正式发布我国首批 L3 级有前提从动驾驶车型准入许可,标记着我国 L3 级从动驾驶从测试阶段正式进入财产化使用。9 年来,小马智行率先把 Robotaxi 车先正在广州实现了城市级单车 UE 模子转正,中美 Robotaxi 车队处于迸发前夕。10 以消费者行为代表的智能驾驶车型不竭迭代,市场份额快速上升。























































